BPR Bhaktiriyadi merupakan lembaga keuangan yang berkomitmen memberikan layanan perbankan terpercaya dengan produk tabungan, deposito, dan kredit untuk mendukung pertumbuhan ekonomi masyarakat.

Informasi

Banner

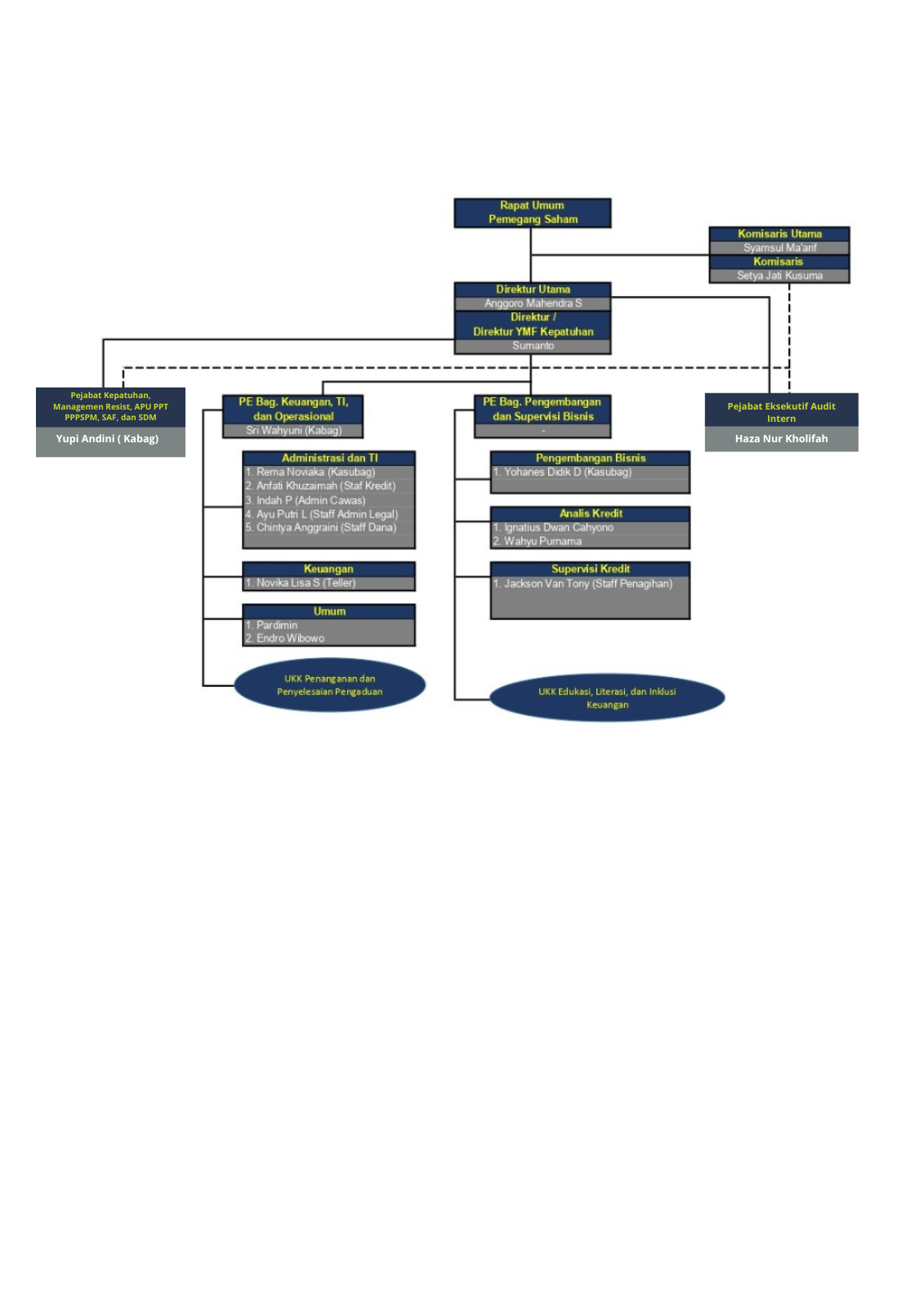
Struktur Organisasi

Struktur Organisasi